欢迎光临北京中衡质信检测认证有限公司!
设为首页
加入收藏
首页
机构简介
新闻动态
认证服务
文件下载
信息公开
联系我们
人才招聘
新闻动态
公司新闻
行业动态
通知公告
首页 > 新闻动态 >
通知公告
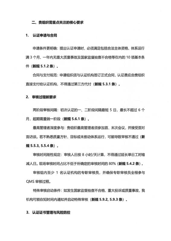
关于新版《质量管理体系认证规则》实施的客户告知函
2026/1/6 9:19:38
附件:
1、附件-国家认监委公告[2025]第16号-质量管理体系认证规则
2、认秘函[2025]28号-附件-新版质量管理体系认证规则释义
返回列表
北京中衡质信检测认证有限公司
ICP备案号:
京ICP备2022013763号
京公网安备11010802047447号